Instance Verification Kit (IVK)

spin lock @ [3459+30+/linux-3.19-rc1/drivers/md/raid5.c]
Instance Signature: device_lock

The Matching Pair Graph:


Function Name
Control Flow Graph (CFG)
Events Flow Graph (EFG)
Source Correspondence
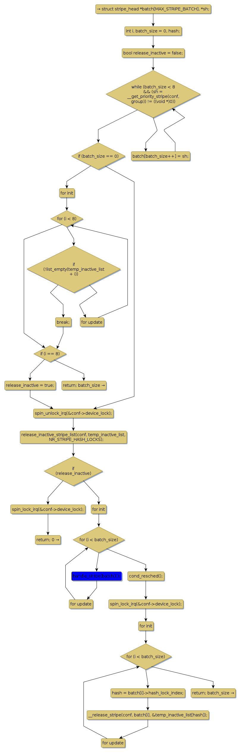
handle_active_stripes [149986+21+/linux-3.19-rc1/drivers/md/raid5.c]
handle_stripe [106566+13+/linux-3.19-rc1/drivers/md/raid5.c]
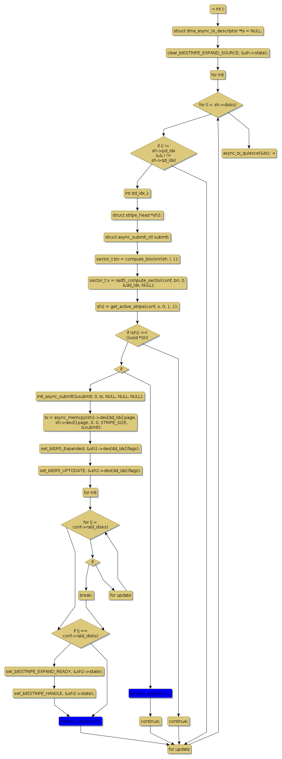
handle_stripe_expansion [98879+23+/linux-3.19-rc1/drivers/md/raid5.c]
lock_device_hash_lock [3362+21+/linux-3.19-rc1/drivers/md/raid5.c]
make_discard_request [129245+20+/linux-3.19-rc1/drivers/md/raid5.c]
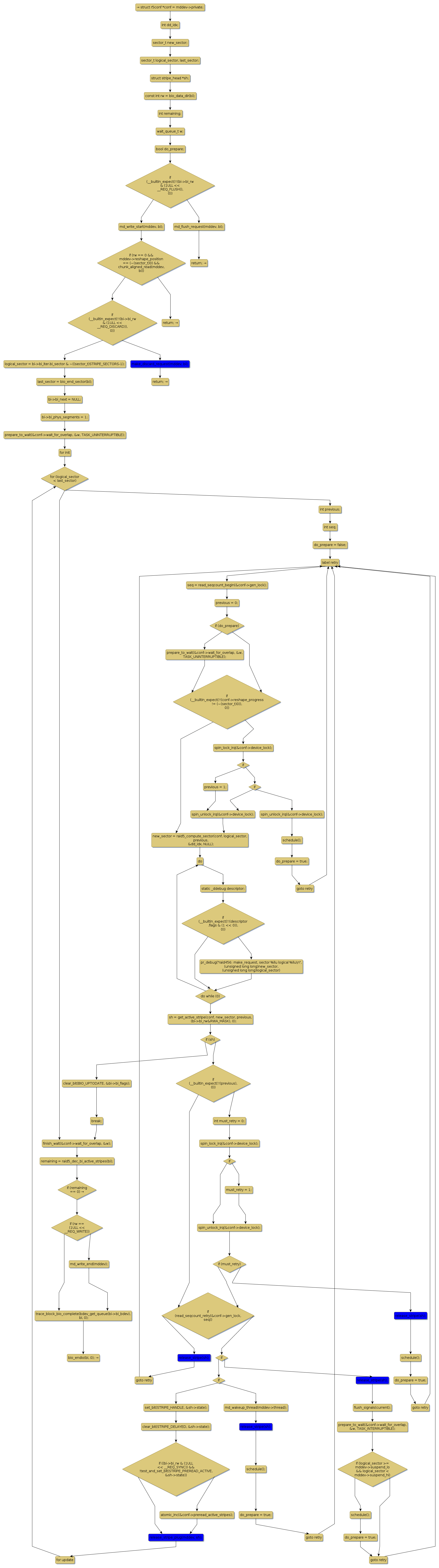
make_request [131824+12+/linux-3.19-rc1/drivers/md/raid5.c]
ops_complete_reconstruct [40222+24+/linux-3.19-rc1/drivers/md/raid5.c]
ops_run_reconstruct5 [41476+20+/linux-3.19-rc1/drivers/md/raid5.c]
ops_run_reconstruct6 [43308+20+/linux-3.19-rc1/drivers/md/raid5.c]
raid5_do_work [151057+13+/linux-3.19-rc1/drivers/md/raid5.c]
raid5d [152171+6+/linux-3.19-rc1/drivers/md/raid5.c]
raid_run_ops [46001+12+/linux-3.19-rc1/drivers/md/raid5.c]
release_stripe [12239+14+/linux-3.19-rc1/drivers/md/raid5.c]
release_stripe_plug [128630+19+/linux-3.19-rc1/drivers/md/raid5.c]
reshape_request [136764+15+/linux-3.19-rc1/drivers/md/raid5.c]
resize_stripes [49779+14+/linux-3.19-rc1/drivers/md/raid5.c]
retry_aligned_read [148042+18+/linux-3.19-rc1/drivers/md/raid5.c]